CHS Association
Mangalore University
Financial Aid
Placements
Toggle navigation
Search Canara
Home
About
About Canara
History, Origin and Milestones
Our Founder
Canarite Ideals
Our Unique Attributes
Institutional Strategic Plan
Governance
Governing Board of Management
Local Governing Council
Organogram
Policies
Messages
Secretary’s Message
Correspondent’s Message
Principal’s Message
Incumbency of Principals
Campus and Learning Life at Canara
Affiliating University
Mandatory Disclosures
About Mangaluru
Contact Canara
Academics & Resources
Programmes
Master of Commerce
Master of Computer Applications
Bachelor of Science
Bachelor of Commerce
Bachelor of Commerce Professional with Coaching for CA and CS
Bachelor of Business Administration
Bachelor of Computer Applications
Administrative Office
Departments
Department of History
Department of Economics
Department of Political Science
Department of Commerce
Department of Business Administration
Department of Physics
Department of Chemistry
Department of Mathematics
Department of Botany
Department of Zoology
Department of Computer Science and Applications
Department of English
Department of Kannada
Department of Hindi
Department of Sanskrit
Physical Education
Statutory Cells
Student Welfare Office
Anti-Ragging Cell
Grievance Redressal Cell
Anti-Sexual Harassment Cell
Parent Teachers Association
Code of Conduct and Vigilance Committee
Human Rights, Equal Opportunity & Electoral Literacy Cell
Career Guidance, Placement and Entrepreneurship Development Cell
Associations & Clubs
Subject Associations
Arts Association
Commerce Association
Management Association
Science Association
IT Association
Literary Associations
English Association
Hindi Sangh
Kannada Sangha
Konkani Bhasha Vidyarthi Mandal
Sanskrit Sangha
Tulu Sangha
Aptitude Associations
Fine Arts Association
Nature Club
Investors’ Club
Welfare Committees
Consumer Forum
Human Values and Professional Ethics
Intellectual Property Rights Cell
Co-curricular Activities
Sports and Games Association
National Service Scheme
National Cadet Corps
Youth Red Cross
Rovers and Rangers
ICT Academy
Linkages, Consultancies and Collaborations
Library and Information Centre
Search N-LIST Resources
Research & Development Cells
Cell for Advanced Studies in Commerce and Management (CASCMa)
Cell for Women & Gender Studies (CWGS)
Research Projects
Minor Research Project
Facilities
Screen Reader Access
Publications
Admissions & Aid
How to Apply
Scholarships and Aid
Students
Student Guidelines and Compliance
Student Welfare Council
Rank List
Teaching and Learning Pedagogy
Graduating Attributes
Alumni
News & Events
News
Upcoming Events
IQAC
Coordinator’s Message
Preamble
Vision, Mission and Motto
Value Framework
Quality Policy Statement
Quality Parameters
Goals and Objectives
Strategies and Action Points
Benefits
Perspective Plan
Accreditation Details
IQAC Composition
Commemorative Golden Jubilee Theme and Annual Theme for the Academic Year 2022-23
Reports
Stakeholder’s Feedback
SQAC
NIRF
DCS-NIRF
NAAC
NAAC
Organogram
Home
>
About
>
Governance
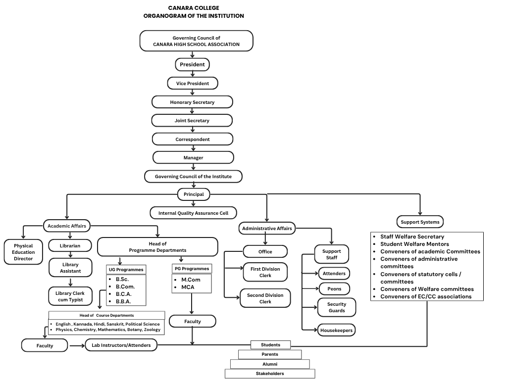
Click to download the
Organogram of the Institution
Last updated by Adithi Nayak.
Share this page
Governance
Governing Board of Management
Local Governing Council
Organogram
Recent News
A CURRICULUM ENRICHMENT PROGRAMME: “CONCEPT TO CREATION: BRIDGING THE GAP”
Future Tech Pathways: Bridging Talent and Technology
Extension Activity – Staying Safe in the Digital World
Extension Activity – Social Media Awareness and Cyber Security
Skip to content
Open toolbar
Accessibility Tools
Accessibility Tools
Increase Text
Increase Text
Decrease Text
Decrease Text
Grayscale
Grayscale
High Contrast
High Contrast
Negative Contrast
Negative Contrast
Light Background
Light Background
Links Underline
Links Underline
Readable Font
Readable Font
Reset
Reset
Screen Readers
Screen Readers